登 录
关 闭
...
图片
上传格式要求:jpg、gif、png(10MB),最多上传50个文件
发 布
首页
圈子
消息
我的
.
首页
圈子
热门
SCUM地图
排行榜
话题
签到
会员
金币商城
个人主页
发 布
推荐
【#2955#】撬锁视频示例
推荐
赞助信息
推荐
服务器规则
# 推荐话题
1771314
注册用户
15
河北
关 注
猛男
猛男开锁12345678910
SCUM(人渣)
2025-09-07
0
0
复制链接
弹出链接
【腐竹】阿轩
会员
10
四川
关 注
分享一首歌
分享一首歌-[雨是江南未了的潮]
SCUM(人渣)
2025-07-29
0
0
复制链接
弹出链接
创始人
管理员
36
四川
关 注
置顶
【#2955#】撬锁视频示例
【#2955#】#撬锁视频# B4小红车--------------------------------------------------...
2955
撬锁视频
SCUM(人渣)
2025-07-28
0
0
复制链接
弹出链接
创始人
管理员
20
四川
关 注
撬锁视频测试
【 #2955# 】 #撬锁视频# B4小红车
2955
撬锁视频
SCUM(人渣)
2025-07-28
0
0
复制链接
弹出链接
创始人
管理员
61
四川
关 注
置顶
赞助信息
赞助付款备注清楚【游戏名】赞助项目
SCUM(人渣)
2025-07-28
0
0
复制链接
弹出链接
jeff答辩
注册用户
13
中国
关 注
赞助
腐竹我要赞助!!!!可是我没qq(
SCUM(人渣)
2025-07-28
1
1
复制链接
弹出链接
创始人
管理员
54
四川
关 注
SCUM地堡平面地图合集
SCUM(人渣)
2025-07-27
0
2
复制链接
弹出链接
aa1234590
注册用户
21
台湾
关 注
請問服主
請問服主可以多開一個香港伺服器嗎?我們在2955國服非常卡 一職閃退 跟 卡頓 原本在1240玩很順
SCUM(人渣)
2024-07-30
1
0
复制链接
弹出链接
aa1234590
注册用户
23
台湾
关 注
請問服主目前一些服規
請問服主目前一些服規1目前埋雷區域是否只有限制在道路上不能埋,其他區域都可以埋雷包含物資區交易所嗎?2領地旗有限制只能插幾支嗎3空頭多久時間...
SCUM(人渣)
2024-07-27
2
0
复制链接
弹出链接
aa486ss486oo
注册用户
22
台湾
关 注
服主請問這是甚麼意思?
SCUM(人渣)
2024-07-22
1
0
复制链接
弹出链接
aa1234590
注册用户
16
台湾
关 注
#1240# Z0 黑色皮卡 開鎖
1240
SCUM(人渣)
2024-07-10
0
1
复制链接
弹出链接
aa1234590
注册用户
14
台湾
关 注
#1240#Z0遇到襲擊後
1240
SCUM(人渣)
2024-07-10
0
1
复制链接
弹出链接
aa1234590
注册用户
10
台湾
关 注
#1240# Z0 路上槍戰後
1240
SCUM(人渣)
2024-07-10
0
1
复制链接
弹出链接
792199517
注册用户
7
辽宁
关 注
792199517的撬锁视频
撬锁视频,今天看见一个没关门的车。就给开回家把转盘锁开了
SCUM(人渣)
2024-07-06
0
0
复制链接
弹出链接
【腐竹】阿轩
会员
73
四川
关 注
打靶活动
活动名称:打靶活动活动介绍:每人10发子弹,得分最高的获胜活动报名:微信号那里填写 【服号】游戏名字 如【1240】阿轩活动奖励:炼体...
报名活动
@所有人
结束:2024-07-01 23:55:00
开始:2024-07-01 22:00:28
活动已圆满结束
还剩余
91
个名额
线下免费活动
已报名 9 位
SCUM(人渣)
2024-06-30
0
0
复制链接
弹出链接
创始人
管理员
63
四川
关 注
精华
撬锁视频示例2955
【#2955#】#撬锁视频# B4小红车--------------------------------------------------...
2955
撬锁视频
SCUM(人渣)
2024-06-24
0
0
复制链接
弹出链接
【腐竹】阿轩
会员
207
四川
关 注
置顶
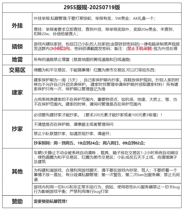
服务器规则
服务器规则
SCUM(人渣)
2024-06-24
0
2
复制链接
弹出链接
【腐竹】阿轩
会员
91
四川
关 注
萌新篇之旧地堡攻略
众所周知,人渣这款游戏里面的地堡是最肥的资源点之一,也是获取枪械的主要来源场地。下面将为大家带来攻略地堡的小技巧。携带装备推荐:ak47,配...
+ 1
SCUM(人渣)
2024-06-12
0
1
复制链接
弹出链接
【腐竹】阿轩
会员
40
四川
关 注
食物固态占比列表
SCUM(人渣)
2024-06-12
0
1
复制链接
弹出链接
【腐竹】阿轩
会员
37
四川
关 注
常用武器配件详解
+ 36
SCUM(人渣)
2024-06-12
0
1
复制链接
弹出链接
站点资讯
更多
1
【#2955#】撬锁视频示例
2
赞助信息
3
服务器规则
2
圈子
23
帖子
90
会员
推荐圈子
SCUM(人渣)
游戏圈子
©对信开源社区
0
获得
奖励
连续签到
天
账号登录
记住登录
登录
忘记密码
立即注册